/de/wiki/ Schematics

Hardware-Design & Schaltpläne

Das elektrische Fundament von Akku-Craft basiert auf Zuverlässigkeit und Modularität. Unsere Schaltpläne sind darauf ausgelegt, hohe Ströme zu bewältigen und gleichzeitig eine präzise Überwachung jedes einzelnen Zellstrangs zu ermöglichen.

Grundlegende Designprinzipien

Jedes Modul ist dafür ausgelegt, als Teil eines größeren Netzwerks zu funktionieren — nicht nur um Batterien zu verbinden.

MerkmalBeschreibung
SpannungsüberwachungHochpräzise Messung für einzelne Zellgruppen.
BalancingAktive oder passive Balancingschaltungen zur Maximierung der Zelllebensdauer.
SchutzIntegrierte Sicherungen und MOSFET-basierte Trennschalter.

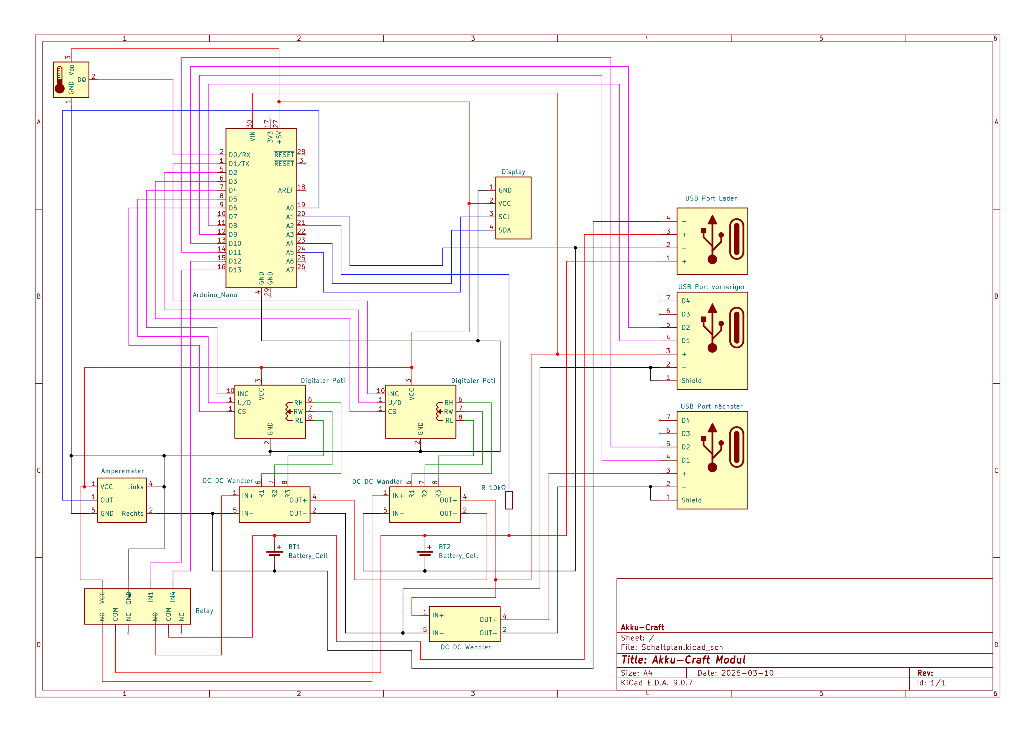
Hauptplatinen-Schaltplan

Hinweis: Dieses Bild entspricht möglicherweise nicht der neuesten Revision. Aktuelle Dateien sind im Repository schematics zu finden.

Repository-Struktur

Hardware-Dateien werden im Repository schematics gehostet. Wir verwenden branchenübliche Werkzeuge, damit jeder unsere Designs prüfen oder dazu beitragen kann.

Sicherheitshinweise

Die Arbeit mit Lithium-Ionen-Akkus birgt echte Risiken. Bitte beachte folgende Vorsichtsmaßnahmen:

  • Vor dem Anschließen von Modulen stets die Polarität prüfen.
  • Beim ersten Testlauf einer neuen Platine die Strombegrenzung am Labornetzgerät aktivieren.
  • Beim Testen ungeprüfter Hardware stets einen feuerfesten Behälter in der Nähe haben.